跳到主要內容區

國立臺灣大學EMI教學資源中心1142學期3場「EMI-TA培訓工作坊」

主旨: 本校EMI教學資源中心辦理3場「EMI-TA培訓工作坊」,自即日起開放報名,敬請惠予轉知並鼓勵貴校師生踴躍報名參加,請查照。
 
說明:  
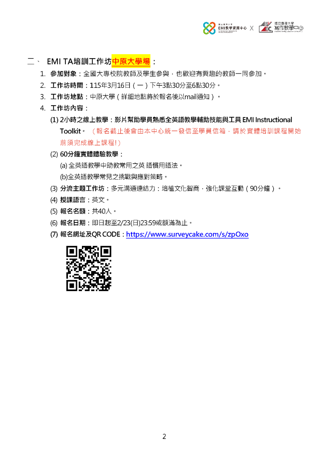
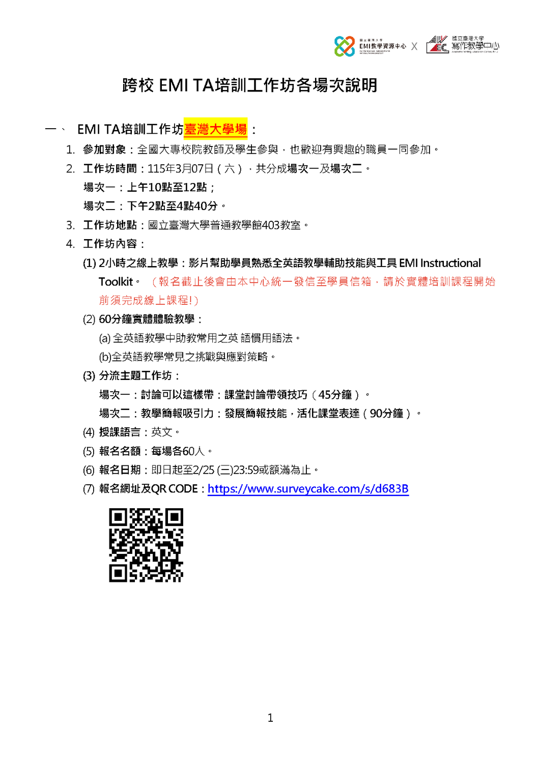
一、 為協助各校培養EMI教學助理(EMI TA)之教學技能,本校EMI教學資源中心將辦理旨揭工作坊,以秉持資源共享、共學共益之理念,提升各校全英語教學課程之推動、強化EMI課程教學成效。
二、 旨揭工作坊包含線上與實體兩部分;參加實體工作坊前須先完成2小時之線上教學影片;實體工作坊含60分鐘之實體體驗教學及分流主題工作坊,每場報名人數有限,額滿為止。各場次詳細資訊請參閱附件。
三、 報名資訊:
(一) 報名對象:各大專校院教職員、大學部及研究所在學學生,採個人線上報名。
(二) 報名連結:請參閱附件各場次報名連結。
 
 
瀏覽數: